Jinxin releases automotive air conditioning compressor solution based on automotive grade chip ADP32F036QP48Q
The car air conditioning system, as a key device for maintaining the thermal comfort environment inside the car, creates a comfortable driving space for drivers and passengers by accurately adjusting the temperature, humidity, air cleanliness, and airflow distribution inside the cabin, significantly enhancing the overall riding experience of the vehicle. In this system, the air conditioning compressor, as the core component of the refrigeration cycle, plays a crucial role in compressing and transporting refrigerant vapor, and its performance directly determines the efficiency and response speed of the air conditioning system.
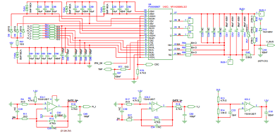
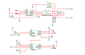
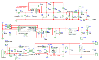
To meet the comprehensive needs of automotive air conditioning for fast start stop, rapid cooling and heating, smooth operation, high efficiency and energy saving, and low noise, compressors must have excellent dynamic response and load adaptability. For this application scenario, Jinxin Electronics has launched a high-performance automotive air conditioning compressor solution. This solution uses the company's independently developed automotive grade chip ADP32F036QP48Q as the main control chip, combined with the sensorless FOC control algorithm designed specifically for compressors. It can accurately observe the load speed and torque, and has outstanding features such as fast and smooth start, high torque output in a wide speed range, stable high-speed operation, low vibration noise, and excellent overall energy efficiency, providing core support for the high performance and high reliability of automotive air conditioning systems.
Air conditioning compressor scheme

CN
EN






